·论著·

分层递进式模拟教学在妇科进修医师腹腔镜技能培训中的应用

王莎 姚颖 张坤

【摘要】 目的 探讨分层递进式模拟教学在妇科进修医师腹腔镜技能培训中的应用效果。方法 选取 2019 年至 2024 年在北京大学第三医院妇科参加腹腔镜培训班的 70 名进修医师,其中2019年至2022年的学员采用传统教学法(n=36 人),2023年至2024年的学员采用分层递进式模拟教学法(n=34 人)。比较两组学员培训后的考核成绩、教学评价及满意度。结果 分层递进式模拟教学组的基础技能[(24.47±1.96 )分]和手术模拟考核成绩[(24.24±2.51 )分]显著高于传统教学组依次为[(19.08±2.69)分和(17.92±2.79)分),P均<0.05],且前者在手术操作、应变能力、协作沟通能力、学习效率及兴趣方面对学员帮助更大(P 均 <0.05),总体满意度也更高(P=0.028)。结论 分层递进式模拟教学可显著提升妇科进修医师腹腔镜技能及教学满意度。

【关键词】 分层递进教学; 手术模拟; 腹腔镜技能; 妇科进修医师; 教学效果

随着微创手术的推广,医生需要掌握更精细的操作技巧和应对复杂情况的能力。腹腔镜技术在妇科的普及对妇科医师技能提出了更高的要求,来自不同级别医院的进修医师,也有提高腹腔镜临床技能的要求,但进修医生的培训面临 “临床实战机会有限、操作风险高” 的双重困境[1]。传统的“系统性理论教学+模拟训练箱操作练习”虽然可以在一定程度上切实增加学员操作机会,缩短学习曲线,提高培训质量[2],但忽视了被培训人员的基础水平差异,缺乏标准化评估和动态反馈,训练质量无法保证。因此,如何为进修学员提供更高效更实用的腹腔镜手术培训,既满足差异化需求,又能实时进行学习分析及评估指导,成为目前妇科继续教育领域亟待解决的问题。

分层递进教学是“以学习者为中心”的教学理念的具体实践[3] ,能切实增加教学效果,有利提升学员满意度及各项成绩[4-5]。手术模拟器通过构建真实手术场景有效延伸教学维度,有效缩短技能转化周期,进一步提升训练效果[6-8]。分层递进式手术模拟教学方法是指通过对学员能力水平进行分层,设计阶梯式教学目标,搭配渐进式课程与模拟手术训练体系,实现精准化教学,显著提升个体学习效能。本研究对该教学方法的教学效果、评价及存在问题进行初步探索,旨在构建“评估-分层-强化-实践”的个性化模拟培训体系,以提升妇科进修医师腹腔镜技能培训质量。

对象与方法

1.研究对象:选取2019年至2024 年在北京大学第三医院妇科进修学习期间参加腹腔镜培训班的进修医师为研究对象,由妇科高年资主治医师及副主任医师负责培训,培训时长3个月。排除标准为没有完成培训计划,没有参加考核和评价的进修医师。2019年至2022年沿用的是传统教学方法,参加腔镜培训的36名进修医师作为传统教学组;2023年至2024年采用了新的教学方法,即分层递进式模拟教学方法,参加培训的34名进修医师作为分层递进式模拟教学组。两组学员一般情况(年龄、工作年限、职称、学历)及培训前理论知识和基础手术技能无显著差异(P>0.05)。

2.传统教学组(简称传统组):采用统一的系统性课程,包括理论培训和操作培训两部分,每周一次,理论培训包括腹腔镜基本器械原理及应用、设备保养和维护、妇科内镜解剖基础、常见妇科手术术前评估、手术技巧及并发症处理如妇科良恶性肿瘤、子宫内膜异位症等。腔镜模拟操作培训采用厢式模拟培训器(MT0902型,北京贝德思达科技发展有限公司出品)。内容包括定位、抓持和放置、分离和剪切、缝合、打结,并进行单手训练和双手训练。手术实践采用日常工作中担任扶镜或举宫助手同时观摩手术的方式。

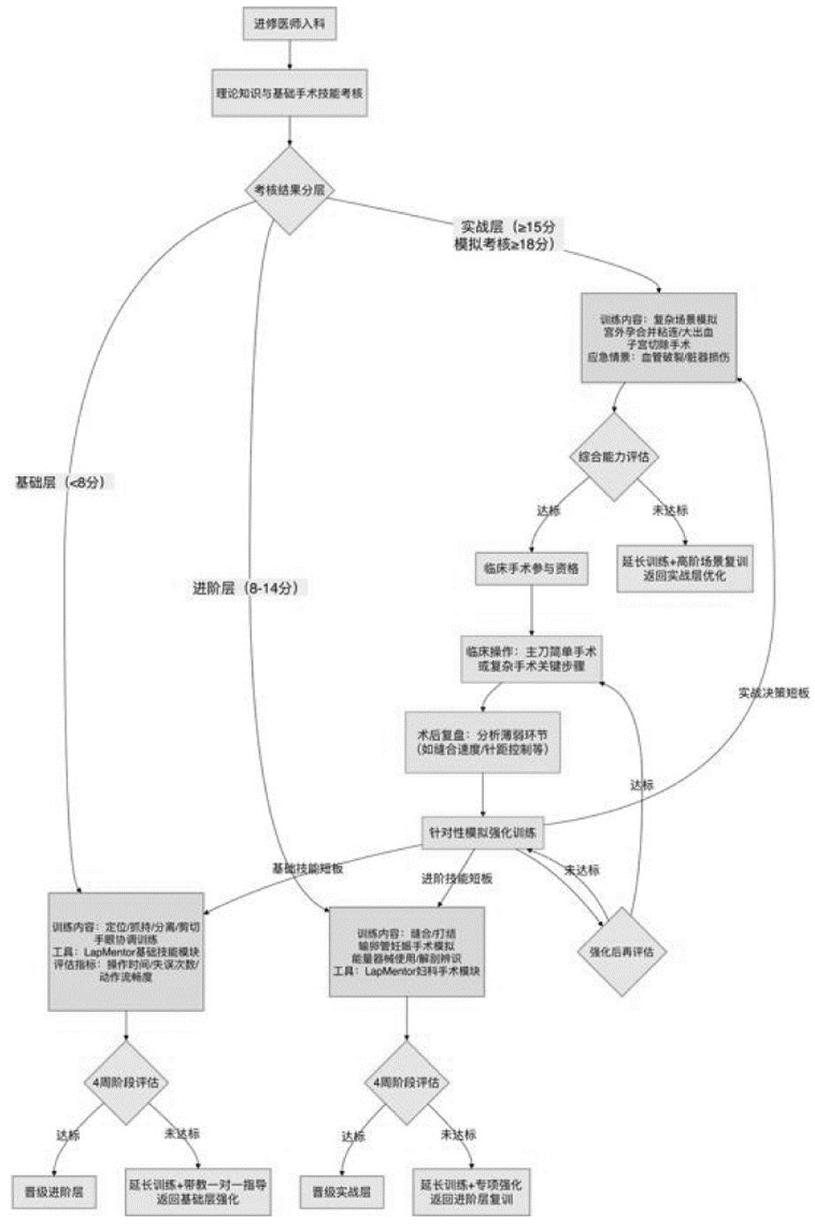
3.分层递进式模拟教学组(简称分层组):根据理论知识及基础手术技能的考核情况对进修医师进行分层教学,操作培训结合厢式模拟器联合虚拟手术模拟器LapMentor III(simbionix)进行。(1)基础层(基础技能<8分)。训练定位、抓持、分离和剪切能力,手眼协调,利用LapMentor基础技能模块根据操作时间、失误次数(如掉落、器械碰撞等)、动作流畅度、完成度等评分,根据反馈的不足之处重点训练;(2)进阶层(8分≤基础技能评分<15 分)。训练缝合、打结能力,利用LapMentor妇科手术模块进行输卵管妊娠手术模拟,训练能量器械使用和解剖结构辨识;(3)实战层(基础技能评分≥15分,手术模拟考核≥18分)。进行复杂场景模拟,如合并粘连及腹腔内大出血的宫外孕手术、子宫切除手术,引入 “血管破裂”“脏器损伤” 等应急情景,考核决策能力与操作稳定性。采用动态晋级机制,每4周评估一次,达标者晋级下一阶段,未达标者延长当前阶段训练并增加带教老师一对一指导。对于进阶层和实战层的学员经带教老师及临床组内上级医师评估后可参与主刀简单手术如宫外孕手术或附件手术或复杂手术关键步骤(如子宫动脉处理、阴道断端缝合),并在临床操作后复盘模拟训练中的薄弱环节(如缝合速度不足、针距过大等),进行针对性训练,形成 “模拟预演-临床实践-反馈强化”的闭环(图1)。

图1 分层递进式模拟教学在妇科进修医师腹腔镜手术培训中的流程图

4.评价指标:(1)理论知识考核。培训前后完成包括腹腔镜解剖基础、设备使用维护及保养、妇科腹腔镜手术适应征及并发症等理论知识考核,共20道单选题,每题5分,共100分。为确保理论考核能系统、客观地反映分层递进式教学目标的达成情况,本研究依据布鲁姆教育目标分类法,设计了妇科腹腔镜手术理论知识考核双向细目表(表1)。该表包括“知识模块”及 “认知层次”以明确了各部分的考核权重。(2)基础技能考核。培训前后完成基础技能测试(操作规范性、定位、夹豆及放置、剪圆、缝合、打结),根据完成的时间、质量、数量等进行评分,每项5分,共30分。(3)手术模拟考核。完成培训后参照结构化技能评估(objective structured assessment of technical skills,OSATS)评分表,由高年资老师根据进修医师在 “子宫切除模拟手术” 中的操作规范性、解剖辨识能力、操作熟练度、组织损伤、操作时间、应急处理6个方面进行评分,每项5分,满分30分。(4)教学评价。通过调查问卷方式评估不同教学方法对理论知识、操作水平、应变能力、协作沟通能力、学习效率、学习效率6个方面的帮助,分5个等级,其中“5=极大帮助”、“4=较大帮助”、“3=一定帮助”、“2=少许帮助”、“1=没有帮助”。计算量表效度系数为0.805,克朗巴赫系数为0.803,考虑该问卷可有效评价腹腔镜技能培训的教学方法。通过调查问卷方式评估教学满意度,分为非常满意、较满意、不满意3项。详见表2。

表1 微创手术理论知识考核双向细目表

考核维度及核心知识点认知层次题量基础理论 气腹生理及禁忌症记忆、理解4 气腹压力记忆 微创手术禁忌症理解 切口的选择应用 体位倾斜角度记忆设备与器械 腔镜手术设备及器械使用及维护保养3 能量器械的作用理解 器械的消毒记忆 设备构成记忆手术技巧及解剖 附件/子宫手术,淋巴结切除等7 腹腔镜宫外孕注意事项分析 卵巢囊肿手术术式的选择应用 腹腔镜下标本取出问题应用 腹腔镜子宫切除的手术步骤应用 腹腔镜子宫切除手术中避免损伤输尿管的操作分析 腹腔镜肌瘤剔除术后减少出血的措施应用

表1(续)

考核维度及核心知识点认知层次题量 腹腔镜下淋巴结剔除界限分析 并发症 气腹相关/脏器(膀胱、输尿管、肠管)血管神经损伤5 气腹相关并发症包括理解 皮下气肿的处理评价 哪些腹腔镜手术步骤容易损伤膀胱分析 腹腔镜术中血管损伤的处理分析+评价 腹腔镜DIE手术可疑肠管处理评价 前沿进展 单孔或达芬奇手术任选1 单孔腹腔镜面临的问题创新 达芬奇手术相比传统手术的优势创新/评价总计20

表2 妇科进修医师腹腔镜教学评价调查问卷表

1.年龄2.职称3.学历4.工作时间5.既往是否接触过腹腔镜手术6.进修前手术能力没有接触过腹腔镜手术腹腔镜手术助手独立进行简单腹腔镜手术如宫外孕或附件独立完成中等难度腹腔镜手术如肌瘤剔除或子宫切除手术独立完成困难的腹腔镜手术如妇科恶性肿瘤或深部浸润型内异症手术7.培训对您理论知识的帮助没有少许一定帮助较大帮助极大帮助8.培训对您的手术操作是否有帮助没有少许一定帮助较大帮助极大帮助9.培训对您的手术应变能力是否有帮助没有少许一定帮助较大帮助极大帮助10.培训对您的手术协作沟通能力是否有帮助没有少许一定帮助较大帮助极大帮助11.培训是否提高您的手术学习效率没有少许有一些较大极大12.培训是否提高您的手术学习兴趣没有少许有一些较大极大13.您对培训的总体满意度不满意满意非常满意

5.统计学处理:应用SPSS 26.0进行统计分析,计量资料以均数±标准差表示,组间比较采用独立样本 t 检验;计数资料采用χ2检验或非参数检验,P<0.05表示差异具有统计学意义。

结果

1.培训前一般情况及腹腔镜技能水平比较:两组进修医师的一般情况、培训前腹腔镜理论成绩及基础技能成绩的差异无统计学意义,见表3。

表3 两组妇科进修医师一般情况及培训前考核成绩比较

组别例数年龄(岁)学历[例(%)]本科研究生职称[例(%)]主治医师副主任医师单位[例(%)]三甲医院二甲医院工作年限(年)培训前理论考核成绩(分)培训前基础技能考核成绩(分)传统组3635.9±4.024(66.7)12(33.4)29(80.6)7(19.4)18(50.0)18(50.0)10.6±4.860.1±10.710.72±5.68分层组3436.3±3.320(58.8)14(41.2)27(79.4)7(20.6)20(58.8)14(41.2)10.8±3.563.2±11.810.50±5.58

2.培训后腹腔镜理论知识及操作技能比较:两组进修医师培训后均进行考核,包括理论考核、腹腔镜基础技能操作考核及手术模拟考核。结果显示,两组理论考核成绩差异无统计学意义,但基础技能操作考核及手术模拟考核成绩,分层递进式模拟教学组得分明显高于传统教学组,差异有统计学意义。见表4。

表4 两组培训后腹腔镜考核成绩比较

组别例数培训后理论考核成绩(分)培训后基础技能考核成绩(分)培训后手术模拟考核成绩(分)传统组3689.58±6.4719.08±2.6917.92±2.79分层组3491.18±6.6324.47±1.96∗24.24±2.51∗

与传统组比较,*P<0.05

3.两组对教学方法评价及满意度比较:培训结束后采用问卷调查方式进行教学方法评价,结果显示,掌握理论知识方面两组无明显差异,但在强化手术操作、提高应变能力、培养协作沟通能力、增加学习效率和唤起学习兴趣方面,分层递进式模拟教学组的培训方法对于学员的帮助明显高于对照组,差异有统计学意义,见表5。对于教学方法总体满意度方面,分层递进式模拟教学组也明显高于传统组(P<0.05),差异有统计学意义,尤其是非常满意的学员占比(20/34,58.8% vs.12/36,33.3%),仅有1例传统组学员不满意。

表5 两组培训后对教学方法评价的比较(中位数M)

组别例数掌握理论知识强化手术操作提高应变能力培养协作沟通能力增加学习效率唤起学习兴趣传统组36432233分层组3444∗3∗3∗4∗4∗

与传统组比较,*P<0.05

讨论

相较开腹手术而言,腹腔镜手术对空间处理以及手眼协调能力的要求更高,学习曲线更长,加上日益严峻的医疗环境进一步限制临床中真实操作的机会[9],手术技能提升缓慢。此外,进修医师基础的腹腔镜手术技能参差不齐导致传统的教学模式无法满足个性化的需求,影响教学质量,降低学习兴趣。

本研究中的分层递进式模拟教学模式,一方面为不同临床基础及学习能力的进修医师设计个体化、阶梯式的手术学习路线,教学内容逐步深入,有助于学员更好地吸收和掌握复杂的腹腔镜操作技能。另一方面,模拟手术操作的实际情况,将情景教学与理论结合,解决了学员实践操作机会少的问题,让学员在无风险的环境中担任“术者或助手”反复练习,熟悉手术流程、解剖结构,提高手术操作的速度和流畅性,培养团队协作能力,从“术者”的角度思考问题,更激发了学员对手术过程中的难点及关键步骤的探究,提高对并发症及突发状况的应变能力。此外,手术模拟器对学员操作轨迹与力度参数的实时监测,给出客观的量化评估及反馈[10],不仅弥补了传统厢式模拟器教学标准化不足及场景单一所致的手术思维建立困难及应变能力不足的问题,又为分层递进的个体化教学模式提供客观的数据支持,让学员随时查缺补漏。值得注意的是,模拟器上掌握的技能迁移至临床时可能因组织质感差异导致操作偏差,手术的可重复性以及过于依赖虚拟反馈也可能会增加真实手术风险,因此,本研究同时结合“模拟-临床”衔接的方式将模拟器的“精准训练优势”与临床的“真实场景优势”深度融合,实现教学内容的动态优化,减少技能过渡到“真实手术”的时间和失误率[11-12]。本研究中,与传统教学组相比,分层递进式模拟教学模式在腹腔镜技能水平提高有显著优势,且对于进修医师应变能力、协作能力、学习效率和学习兴趣的提升更加显著,整体满意度高。

本研究显示,分层递进式模拟教学在进修医师腹腔镜培训中取得了较好的效果,但两组研究对象非同期进修医师,虽然培训前一般情况及腔镜基础无明显差异(P>0.05),结果仍可能存在偏倚,如教学资源更新、教师经验累积、非盲法评估、学员群体差异等;其次,本研究样本量中等[7,13]且两组样本量相对接近,保证其可比性,结果显示分层递进式模拟教学法在多个指标上更具优势但难以进一步分层分析,且均来自同一医院妇科培训班,普适性还有待于将来进一步验证。

综上所述,分层递进式模拟教学在妇科进修医师腹腔镜培训中获得了良好教学效果及满意度,但本研究尚存一定局限性和异质性,需要更严谨科学的研究方法及更全面的评估才能建立可广泛推广的外科手术培养体系。

(利益冲突:所有作者声明无利益冲突)

作者贡献声明:王莎确定研究题目、设计研究方案、参与手术技能考核、数据收集统计、撰写及修改论文;姚颖参与技能考核、复核数据统计、审校论文;张坤研究项目的总负责,提供研究设计建议及审校论文。

参考文献

1 黄俊敏,刘琼霞,黄金秀,等.模拟腹腔镜基础技能训练在腔镜医生培养中的效果研究.微创医学,2024,19:199-202.

2 梁华茂,王一婷,王妍,等.采用初高级腹腔镜模拟培训提高不同年资妇科住院医师腹腔镜技能水平的研究.中华医学教育探索杂志,2019,18:186-190.

3 陈丹丹,许之民.技术赋能教育革新:以学习者为中心的教学法——英国开放大学《创新教学报告》(2020版)解读.成人教育,2021,41:20-24.

4 张佳慧,丁欣,崔娜.分层培养模式在重症医学科进修医师教学实践中的探索.医学研究杂志,2023,52:185-188.

5 陈先志,冯其柱,丁升,等.分层递进式教学法在住院医师腹腔镜技能训练中的应用探索.中国医疗管理科学,2025.

6 Sparn MB,Teixeira H,Chatziisaak D,et al.Virtual reality simulation training in laparoscopic surgery-does it really matter,what simulator to use? Results of a cross-sectional study.BMC Med Educ,2024,24:589.

7 田晓蕾,杨楠.LapSim虚拟仿真腹腔镜培训系统在临床教学中的指导作用.智慧健康,2024,10:169-172,176.

8 叶海燕,林勇清,张少芬,等.欧美腹腔镜模拟教学在妇产科住院医师规范化培训中的应用与借鉴.中国毕业后医学教育,2024,8:157-160.

9 王娟,施秀,吴雨红,等.腹腔镜手术视频教学在妇产科住院医师规范化培训中的应用效果.中国医药科学,2024.

10 Seeger P,Kaldis N,Nickel F,et al.Surgical training simulation modalities in minimally invasive surgery:How to achieve evidence-based curricula by translational research.Am J Surg,2025,242:116197.

11 Humm G,Mohan H,Fleming C,et al.The impact of virtual reality simulation training on operative performance in laparoscopic cholecystectomy:meta-analysis of randomized clinical trials.BJS Open,2022,6:zrac086.

12 冯师健,何语实,黄中力.虚拟现实技术在泌尿外科临床手术教学中的应用.继续医学教育,2024,38:125-128.

13 Zhang D,Wang X,Chen X,et al.Optimizing resident training in obstetrics and gynecology:a new perspective on the refined Peyton four-step teaching method.BMC Med Educ,2024,24:864.

作者单位:100191,北京大学第三医院妇产科

通信作者:张坤(bysyzk@163.com)

【中图分类号】 R71

(收稿日期:2025-06-09)